欢迎来到初中升学网!
手机版

微信

作为潮汕地区医药卫生教育的标杆学府,这所创办于1958年的国家级重点中职学校,以“育人为本,服务健康”为使命,为莘莘学子搭建起通往卫生健康领域的职业桥梁。
【导语】广东初中升学网为大家带来2025年广东省潮州卫生学校招生简章的详细讲解,希望能帮助大家顺利备考哦。预祝大家考试成功哦。

一、学校简介
广东省潮州卫生学校创办于1958年,是一所公办全日制中等职业学校。原为广东省汕头地区卫生学校,1993年潮汕地区行政区域重新划分,学校归属潮州市管辖改为现名,目前由潮州市教育局管理。
(一)办学水平:是全省2所医药卫生类“国家中等职业教育改革发展示范学校”之一,目前潮汕地区各医药卫生学校中唯一一所国家级重点中等职业学校。是广东省文明单位、广东省文明校园、第二批全省基础教育党建工作示范校、潮州市基层党建示范点、广东省学雷锋活动示范点、潮州市“四优学校”创建示范单位、潮州市高中教学质量先进单位。
(二)办学思路:以习近平新时代中国特色社会主义思想立德树人、铸魂育人,以党建引领学校高质量发展,坚持“德育为先、五育并举”“升学与就业并重”,开展具有卫生职业教育特色的升学教育,实施校企合作、医教协同的办学模式和德技并修、工学结合的人才培养模式,面向基层第一线培养卫生健康类专业技术技能人才,不断提升中职教育的适应性。
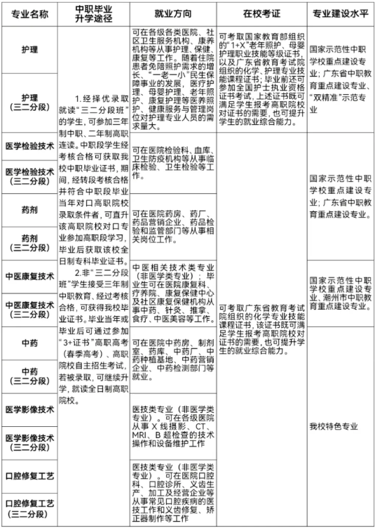
(三)办学定位:立足潮州、面向潮汕、辐射全省招生,服务高中阶段教育的多样化发展,服务中职学生升学就业的多样化需求。中职教育目前设置有护理、药剂、中药、医学检验技术、中医康复技术、医学影像技术、口腔修复工艺等专业,上述专业已与广东潮州卫生健康职业学院等高职院校全面对接、实现中高职贯通“三二分段”培养。
(四)校园环境:学校地处潮州市湘桥区桥东,背靠红山森林公园,环境幽静、空气清新、校园绿美。校道连接汕汾高速公路潮州市区延长线(凤东路),交通便利。校园实行封闭式管理,有各类主题文化园区。
(五)配套服务:教学生活设施设备齐全,教室、实训室、学生宿舍全部安装空调。新图书馆建设有采编室、书库、阅览室、期刊库等,全面实现图书采编、流通、检索自动化管理。在学生中组建各类具有卫生职教特色和潮州文化特色的学生社团,校园文体生活丰富多彩,为拓展学生综合职业素质和能力创设广阔平台。



二、师资队伍
拥有一支结构合理、专兼结合的高素质“双师型”教师队伍,具有实施中高职贯通培养和承办高等医学教育的教学经验。高级职称、中级职称教师在专任教师的占比分别为30%、49%,全校教师均有本科及以上学历,专业教师均具有医药卫生机构一线实践经历,能对接专业岗位需求实施“课岗赛证”综合育人,在省市级教学技能大赛及国家规划教材编写、各级教科研立项研究中业绩突出。现有南粤优秀教师3名、潮州市“尊师重教”优秀教师、优秀班主任17名。
三、校企合作及基地建设
坚持校企合作、产教融合、医教协同育人,致力构建政府、学校、医院、企业、行业深度合作的办学机制,推进校内外实训基地共建共享,学校拥有附属医院潮州市第三人民医院(下二图)。


(一)校内:建设有“中央财政支持的职业教育护理实训基地”、省财政支持的医学检验技术、药剂、中医康复技术、医学影像技术、口腔修复工艺专业实训中心。是教育部批准的首批“1+X(老年照护、母婴护理)”证书制度试点学校;潮州市医疗护理员培训基地、潮州市湘桥区自然灾害医疗急救实训基地、潮州市职业技能等级认定评价机构,为在校生和社会人员提供相关职业技能培训及考证服务。
(二)校外:有立足潮汕、辐射珠三角、资质优良、长期与我校合作的实习基地,基本覆盖生源地区域、对接我校开设的相关专业实践教学,可以满足专业教师参加临床实践及各专业学生开展认识实习和岗位实习的需求,为规范落实中职学生第三学年的岗位实习提供坚实的基地依托。
四、专业设置及其升学就业方向

五、中职升学及服务
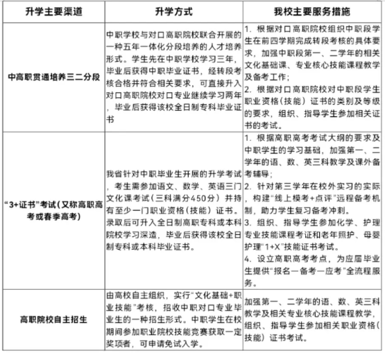
(一)中职升学:职业教育是国民教育体系和人力资源开发的重要组成部分,具有与普通教育同等重要的地位,中职教育是职业教育的基础,现代职业教育体系已实现纵向贯通、横向融通,为中职学生继续升学发展创设便捷渠道 (如下图)

(二)升学服务:我校主动融入现代职业教育体系,根据广东省高职院校招生培养改革政策,结合卫生职业教育的具体实际,不断完善中职学生继续升学的服务保障体系。近年来,各年级“三二分段”招生数已占年总招生数的一半以上,非“三二分段”的应届毕业生参加“3+证书”高职高考上线率稳定在90%以上,学校连年被潮州市教育局评为“高中教学质量先进单位”。

六、2025年招生计划
招生计划类型含三二分段中高职贯通培养(中职段)、全日制普通中职两种形式。详见下表:

七、招生对象及报读条件
(一)全日制普通中职招生对象:广东户籍或符合广东省各地级以上市2025年“中考”报名条件的外省户籍应届初中毕业生,以及符合省招办规定的入学起点的其他人员。
(二)中高职贯通培养三二分段招生对象:
1.中职学段招生对象为:(1)广东户籍且在广东省潮州、汕头、揭阳、汕尾、梅州市参加2025年“中考”的应届初中毕业生;(2)外省户籍在广东省就读的应届初中毕业生,须符合潮州、汕头、揭阳、汕尾、梅州市2025年“中考”报名条件且在广东省参加2025年“中考”。以上对象不包括以上地市历届初中毕业生参加2025年中考者,不符合相关条件者,无法被高职院校录取。
2.高职学段招生对象为:在2025年被我校录取并在三二分段招生专业“三二分段班”就读、具有正式学籍和符合对接高校录取所在年度广东省普通高考报名条件,并在中职学段的第三年按照2028年广东省普通高校招生统一考试报名工作通知要求进行高考报名的学生。
被“三二分段班”录取的学生不得参加2028年高职院校其他类型专科层次的招生考试和录取;如被本科高校录取,学生须提供放弃三二分段录取的书面承诺,方可办理本科高校录取手续。
(三)报读限制提醒:为让学生适应学业和以后升学、就业岗位要求,报读学生应五官端正、身体健康。有以下情况者不宜报读:
1.色弱、色盲、屈光不正(单眼镜片度数达800度)、听力障碍、嗅觉迟钝或丧失、严重口吃、口腔有生理缺陷及因耳鼻喉科疾病而妨碍发声;2.急性传染病、严重器质性疾病或患有严重精神类疾病(如精神分裂症、双向情感障碍等),且病情未稳定或可能影响专业学习和实践操作者;3.年龄不足14周岁或超过25周岁;4.无法适应学校封闭式管理的学生。针对上述情况,学校将在预录取、新生入学体检及入学心理测试时综合评估新生的录取资格。
八、报名方法
(一)在省中招服务平台统一报名:我校依托广东省高中阶段教育招生服务平台(简称“省中招服务平台”)进行招生录取,有意报读我校者,尤其是报读中高职贯通培养三二分段的2025年应届初中(中考)毕业生,应按照省市招生部门的规定,及时在“省中招服务平台”报名,以免影响正常录取。
(二)在我校招生预报名系统预报名:为配合省中招服务平台录取工作,提前组织第二阶段自主招生的生源,我校在学校网站首页开设“潮州卫校2025年招生预报名系统”,同时,在学校微信公众号推出的2025年招生简章中提供报读二维码,接受符合省招办规定的入学起点人员报读。报读者应登录学校网站或长按二维码,进入“潮州卫校2025年招生预报名系统”,按照相关操作指引,准确如实及时填报、提交个人信息及报读志愿,在填报“报读专业”时,考生应慎重选择是否接受我校在其填报的专业之外、进行“专业调剂”,原已在“省中招服务平台”填报我校志愿的考生也可在该系统再报名,以争取更多的录取机会。
报读者要确保本人在网上报名所提交的信息真实可靠、准确无误,与有关证件相符,否则,将由其承担一切不良后果。
九、录取方法
(一)录取原则
坚持综合评价、择优录取、公平公正公开的原则,以考生初中学业水平考试成绩和综合素质的评价结果为基本依据,从高分到低分按学生志愿分段、分批、择优录取。考生如被“省中招服务平台”和我校预报名系统同时录取,以“省中招服务平台”录取结果为准。
(二)全日制普通中职的录取
1.在“省中招服务平台”根据各市招办投档情况,按照下达各市招生计划进行录取。
2.学校根据生源实际情况,通过我校预报名系统自主组织生源进行预录取,后通过省中招服务平台进行资格审核、确认录取。
我校根据考生网上报名信息进行预录取,被预录取者应按照学校通知的时间来校交验相关纸质资料、确认资格、办理缴费等手续,如现场资格审查不符合相关预录取条件,将取消其预录资格。未按规定时间到校办理相关手续,视为自动放弃被预录取。
(三)中高职贯通培养三二分段(中职段)的录取
1.按照省招办的统一规定,在“省中招服务平台”的招生中单列进行。按“专业志愿优先”原则,根据相关考生初中学业水平考试成绩(以中招平台显示的考生总成绩为准)由高分到低分录取至计划额满为止。
2.在“省中招服务平台”进行中高职贯通培养三二分段录取、确认资格后,若出现招生计划缺额,则根据缺额对应的地市及专业,从被我校录取(含被预录取)为全日制普通中职相应地市、相应专业的应届初中毕业新生中(已完成资格确认、缴费注册等手续者)择优补录,直至完成中高职贯通培养三二分段招生计划。
3.录取时,同一专业最后一名三二分段班学生如出现多人总分相同时,取语文、数学、英语三科总分比较,最高分者录取为三二分段班学生,若三科总分再次并列,依次比较语文、数学、英语单科成绩,高分者录取为三二分段班学生。
4.我校根据《广东省教育厅广东省招生委员会办公室关于开展2025年职业院校中高职贯通培养三二分段试点工作的通知》(粤教职函〔2025〕15号)精神及对口高职院校的相关要求进行中职段招生录取、人才培养、学籍管理和教学管理,并与对口高职院校的高职段录取相衔接。
十、收费标准及资助政策
(一)收费
1.学校收费标准按《关于完善我省职业技术教育收费管理政策的通知》(粤价〔2008〕150号)公布的标准执行。学费及住宿费按学年收取,其中学费3800元/学年/生,住宿费650元/学年/生(高职学段按试点专业对口高职院校公布的收费标准执行)。
2.为方便学生,学校根据教学、实验、实训及学生仪容仪表规范化管理的需要,统一招标代购教材、工作服等,其费用另由学生按实向供应商支付。
(二)资助
1.免学费:按《扩大中等职业教育免学费政策范围进一步完善国家助学金制度的实施意见》(粤财教〔2013〕54号)文件精神,在校生中所有农村(含县镇非农)学生和城市部分家庭经济困难学生,可享受免学费;
2.助学金:在校生认定为家庭经济困难学生者,可享受国家助学金资助;
3.国家奖学金:设立中职国家奖学金,用于奖励二年级以上品学优异的在校学生。
文章来源:广东省潮州卫生学校官方微信公众号
原文标题:广东省潮州卫生学校2025年招生简章
原文链接:https://mp.weixin.qq.com/s/w2s7rP2UR-rL4O93jxkK4g
以上就是有关“2025年广东省潮州卫生学校招生简章”的全部内容。更多广东中职中专技工招生信息、广东中职学校,广东职高学校,敬请关注广东初中升学网,也可以点击【预约中职院校】提前看校,快人一步!

本文标题:2025年广东省潮州卫生学校招生简章
本文链接://m.wearston.com/zhongzhi/show-htm-itemid-52378.html
2026年石家庄公办中职学校有哪些?11-25
2026年河北中职哪所学校有口腔医学?11-24
中职院校招生简章 更多>