欢迎来到初中升学网!
手机版

微信

深圳市2025年普通高中体育与健康、音乐、美术、信息技术、通用技术科目学业水平考试报名将于2025年10月10日开始,2025年10月16日截止。
【导语】近期,深圳市招生考试办公室发布了一则关于做好2025年普通高中体育与健康等科目学业水平考试报名工作的通知,其中提到深圳市2025年普通高中体育与健康、音乐、美术、信息技术、通用技术科目学业水平考试报名将于2025年10月10日开始,整理了该通知的部分重要内容以供参考,具体如下。

一、报名时间及地点
(一)报名时间
2025年10月10日至16日。
(二)报名方法
1.具有深圳市高中学籍的在校学生,由各高中学校将学生数据导入至考试报名系统,并于10月9日前登录报名系统(网址:https://xkjk.sz.edu.cn/index.html#/login)核对考生名单与姓名、证件号、照片、学籍号等考生个人信息,如有错误,及时更正。
2.报考音乐、美术、信息技术、通用技术科目的考生无需选择考试项目。报考体育与健康科目的考生须从田径、球类(足球、篮球、排球、羽毛球、乒乓球、网球)、游泳、体操(健美操)、武术、跳绳(花样跳绳)等六大类运动项目中选择两个不同类别项目。
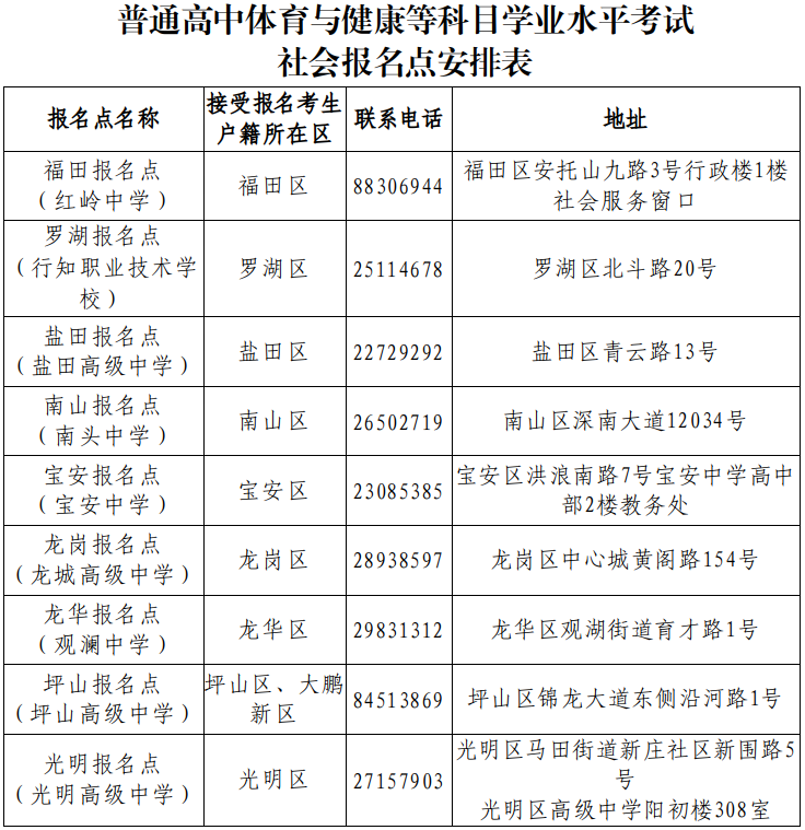
3.申请同等学力的社会考生于报名期限内携带本人身份证和户口簿,按户籍所在区到指定社会报名点进行报名,由报名点将考生信息、体育与健康科目的报考项目录入考试系统。对报名工作存在疑问或因特殊原因无法报名的考生,可向相关社会报名点咨询(联系方式详见附件),并按相关指引进行报名操作。
二、报考对象
(一)具有深圳市户籍、拟申请普通高中同等学力且未取得高中阶段及以上教育毕业证书的16周岁以上社会青年。
(二)具有深圳市普通高中学籍的高二、高三年级学生可报考音乐、美术、信息技术、通用技术科目;具有深圳市普通高中学籍的高三年级学生可报考体育与健康科目,高二年级学生不得报考。
(三)因病、残等原因不能参加考试的考生,根据国家和省的有关规定,可视病、残程度,申请免考或缓考。申请免考或缓考的考生须持残联颁发的残疾人证明或区级以上医院诊断证明(就医病历),经学校同意并加盖公章后报区(含大鹏新区、深汕特别合作区,下同)教育行政部门认定。
(四)下列人员不得报考:
1.国家承认学历的高等学校在校学生;
2.国家义务教育阶段学校在校学生;
3.普通高中教育阶段高一年级学生。
考生须保证报名信息真实、准确。对通过弄虚作假取得报名资格的考生,一经发现将按相关规定取消报名资格;已参加考试的按相关规定取消考试成绩。
三、准考证打印
各高中学校和报名点统一打印并发放准考证,并提醒考生认真核对姓名、准考证号、考试科目和照片等信息,发现错误信息应及时向学校、报名点反映。
四、其他事项
(一)严格报名程序。没有在规定的时间内办理好报名手续的考生,一律不得参加考试,擅自参加考试的,成绩一律无效。
(二)遵守相关工作纪律要求。各学校相关工作人员必须严格遵守国家相关法律法规,严格按照教育部、省教育考试院、市招考办有关工作规定执行。不得徇私舞弊、弄虚作假,不准以任何理由向考生及家长收取与报名挂钩的任何费用。不得擅自统计和泄露报名信息。高中阶段学校和教师不得代替或干预考生报名工作。考生不得伪造、变造证件、证明等材料,一经查实,将取消考试报名资格,已参加考试的将取消当次考试各科目成绩。
(三)普通高中体育与健康等科目学业水平考试是普通高中学生毕业的依据之一和社会考生申请高中同等学力的必要条件。用作普通高中毕业和同等学力认定的合格性考试成绩长期有效。各高中学校要做好相关政策宣传解读和报名发动工作,不得拒绝、阻止或变相劝阻学生报名。要积极地为考生提供报考便利和咨询服务,并做好相关报名指引工作。
(四)市招考办对外咨询电话:82181999。
附件:普通高中体育与健康等科目学业水平考试社会报名点安排表

(图片来源:深圳市教育局)
文章来源:深圳市教育局
原文标题:深圳市招生考试办公室关于做好2025年普通高中体育与健康等科目学业水平考试报名工作的通知
原文链接:https://szeb.sz.gov.cn/home/jyfw/ksfw/zkgg/content/post_12407918.html
以上就是“2025年深圳普通高中体育与健康等科目学业水平考试报名”的全部内容,更多关于广东高职高考、广东高考、广东高中升学等的相关内容可添加老师了解更多⬇⬇⬇⬇
本文标题:2025年深圳普通高中体育与健康等科目学业水平考试报名
本文链接://m.wearston.com/pugao/show-htm-itemid-9411.html
2026江西普通高中和职业高中如何选择?03-13
浙江普通高中招生:什么是“综合素质评价”?有什么作用03-13
普通高中报名条件 更多>